关于我们
企业介绍
组织架构
资质证书
业务展示
工程监理
项目管理
招标代理
造价咨询
工程咨询
政府采购
招标采购
招标公告
补充公告
资审公告
候选公示
结果公告
政府采购
采购公告
中标公示
更正公告
企业荣誉
荣誉证书
项目获奖
管理体系
企业文化
企业文化体系
党建动态
工会动态
共青团动态
公司季刊
新闻中心
公司动态
最新通知
联系我们
联系方式
招聘信息
专家入库
在线留言
EN
采购公告
中标公告
更正公告
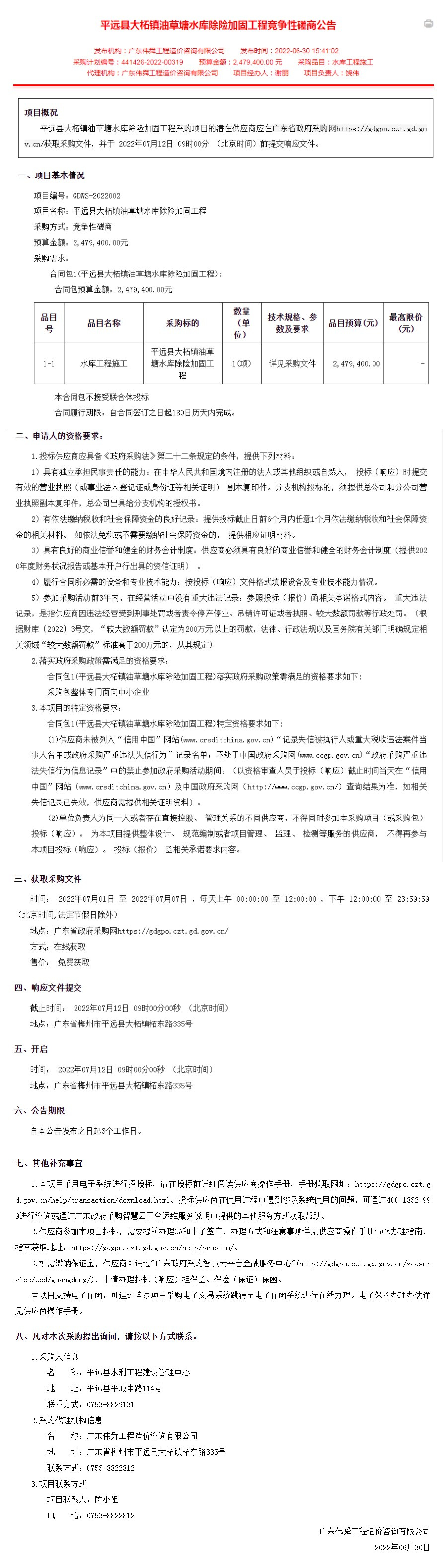
平远县大柘镇油草塘水库除险加固工程
发布日期:2022-06-30
浏览次数:912次
扫码报名